eTransfer Redesign
UX Lead


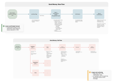
I led the end-to-end design process for the eTransfer redesign, making it more intuitive for mobile users to send money. This resulted in a 32% reduction in drop-offs and a 21% decrease in call volume, particularly among Android users.
Business case
e-Transfer is the most used banking feature, with an average of 1 million transactions completed daily in the Mobile App.
Yet, it also generated around 35K calls annually because:
• Users didn't understand the fees associated with it
• Users didn't know how to edit or cancel a transfer after a mistake
• Some users got trapped by unexpected errors
Opportunity
Improve completion rate and reduce call volume.
Impact
Within one month of the new e-Transfer's release, we could observe:
• 21% fewer calls
• 32% fewer abandonments in the "Review Transfer" screen
• Massive increase in Autodeposit adoption among Android users
We achieved that by:
• Simplifying the flows and the navigation structure
• Making fees more transparent
• Offering self-recovery options
• Giving visibility to features that were previously hidden and underused
Takeaways
Interact, the third-party organization that owns e-Transfer, offers numerous features that can benefit users. However, those are mostly unknown due to poor documentation and hard-to-find specifications.
Working directly with Interac could help solve many problems we had during design and development.
Even though the back-end services belong to e-Transfer, there's no API to ensure a consistent experience across all Canadian banks. This results in features that are underused due to incompatibility between banks.
Future releases should implement more features to increase the value to CIBC clients and push e-Transfer forward, such as:
• Send Money to a phone number
• Send Money to "one-time" contacts
• Schedule transfers
• Set up recurring transfers
• Save security questions and passwords for saved contacts


Design outputs
New Information Architecture
New e-Transfer Landing Page









